El cáncer de sangre es un término general que abarca diversas enfermedades que afectan la sangre, la médula ósea y el sistema linfático. Como la mayoría de los cánceres, la causa suele ser mutaciones en el ADN, que son errores genéticos que se acumulan con la edad. Sin embargo, algunas personas son más resistentes a desarrollar cáncer de sangre incluso cuando portan mutaciones que aumentan su riesgo de desarrollarlo.
Por Paul Arnold , Medical Xpress
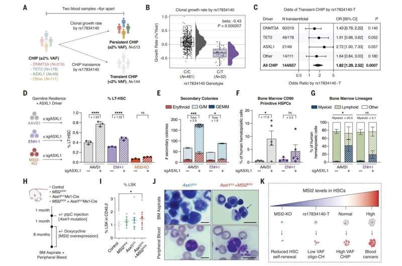
En un nuevo estudio publicado en la revista Science , investigadores descubrieron el motivo. Identificaron una variante genética poco común que reduce el riesgo de varios tipos de cáncer de la sangre, incluida la leucemia, al ralentizar un proceso llamado hematopoyesis clonal (HC).
La CH se produce cuando una célula madre hematopoyética, que puede convertirse en cualquier tipo de célula sanguínea, muta y crece hasta convertirse en una gran población de células mutadas idénticas.
En su estudio, el equipo realizó un análisis a gran escala (conocido como metaanálisis GWAS ) de más de 640.000 personas. Al comparar 43.000 personas con mutaciones de CH con 600.000 personas sin ellas, identificaron la variante genética que protege contra la CH.

Science (2026). DOI: 10.1126/science.adx4174
Protección natural
Identificaron una variante reguladora no codificante , rs17834140-T, en el cromosoma 17q22. Para determinar cómo proporciona protección, el equipo realizó varios experimentos de laboratorio, incluyendo la edición de la variante en células madre humanas y el posterior cultivo de estas células en ratones para observar su comportamiento.
Los experimentos revelaron que rs17834140-T reduce la cantidad de una proteína llamada MSI2, que actúa como un promotor del crecimiento en las células madre. En el cáncer, MSI2 provoca que las células mutadas se multipliquen rápidamente y dominen la médula ósea. Sin embargo, la variante protectora resulta en niveles más bajos de la proteína, lo que obliga a estas células mutadas a crecer mucho más lentamente y reduce su probabilidad de desarrollar leucemia. Según los autores del estudio, las personas con esta variante tienen hasta un 30 % menos de riesgo de desarrollar HC.
Prevención del cáncer
La investigación podría conducir a nuevas formas de prevenir el cáncer incluso antes de su aparición. Ahora que sabemos que reducir el MSI2 tiene un efecto protector, los científicos podrían desarrollar fármacos u otros enfoques terapéuticos que imiten o potencien esta protección natural.
«Nuestro estudio destaca el potencial de apuntar a MSI2, a través de la inhibición de moléculas pequeñas o la edición del genoma en su potenciador, para la prevención del cáncer de sangre», escriben los investigadores en su artículo.
En lugar de simplemente atacar los cánceres una vez que surgen, este estudio demuestra cómo el aprendizaje de los propios mecanismos de defensa del cuerpo puede proporcionar un modelo para el tratamiento y la prevención. Como concluyen los autores: «Ofrecemos un ejemplo de cómo la resiliencia al cáncer puede surgir a través de la variación genética hereditaria, lo que motiva la búsqueda de otras vías naturales que podrían aprovecharse para prevenir o tratar la malignidad».
Más información
Gaurav Agarwal et al., Resiliencia heredada a la hematopoyesis clonal mediante la modificación de la regulación del ARN de células madre, Science (2026). DOI: 10.1126/science.adx4174
Francisco Caiado et al., Resistencia genética a la leucemia, Science (2026). DOI: 10.1126/science.aed5244
