Los linfocitos T reguladores (linfocitos Treg) son un subgrupo especializado de células inmunitarias que desempeñan un papel fundamental en el sistema inmunitario humano. Estas células pueden suprimir reacciones inmunitarias erróneas y, por lo tanto, dañinas, que pueden provocar, por ejemplo, enfermedades autoinmunes. Además, promueven activamente la regeneración tisular tras lesiones, orquestando así el proceso de cicatrización de heridas.
Por Kerstin Wild, Hospital Universitario de Ratisbona
Para ello, las células Treg pueden liberar sustancias que regeneran los tejidos y apoyar a células regenerativas como las células madre tisulares. Por lo tanto, cooperan con células inmunitarias y no inmunitarias durante la cicatrización tisular. Estas diversas funciones las convierten en candidatas atractivas para uso terapéutico, por ejemplo, para promover la función tisular tras una inflamación aguda o crónica.
Para favorecer la cicatrización de heridas en el organismo, las células Treg deben convertirse en las llamadas células Treg tisulares. Este proceso de desarrollo aún se comprende poco, y es necesario comprenderlo mejor para poder utilizar las células Treg en el tratamiento de enfermedades.
Científicos de la División de Inmunología del LIT, en colaboración con científicos del Centro Médico Universitario de Maguncia y del Centro Alemán de Investigación del Cáncer, han analizado en detalle el proceso de diferenciación de las células Treg en células Treg tisulares en humanos, descifrando, en particular, los llamados cambios epigenéticos en el ADN. Su estudio se publica en la revista Nature Immunology .
«La epigenética se refiere a los cambios en el funcionamiento de nuestros genes que no implican un cambio en la secuencia de ADN en sí. En cambio, la epigenética trata sobre los ‘interruptores’ que se utilizan para activar o desactivar los genes, es decir, si están activos e influyen en la función de una célula o no», explica el profesor Charles Imbusch, uno de los autores del estudio.
Estos cambios epigenéticos son causados por marcas químicas en el ADN celular, como la metilación. Durante este proceso, una pequeña molécula, el grupo metilo , se une a ciertos sitios del ADN (los llamados sitios CpG). «Si un gen en el sitio CpG cerca de un interruptor de encendido no está marcado con un grupo metilo, puede activarse», describe Tamara Kaufmann, una de las autoras del estudio.
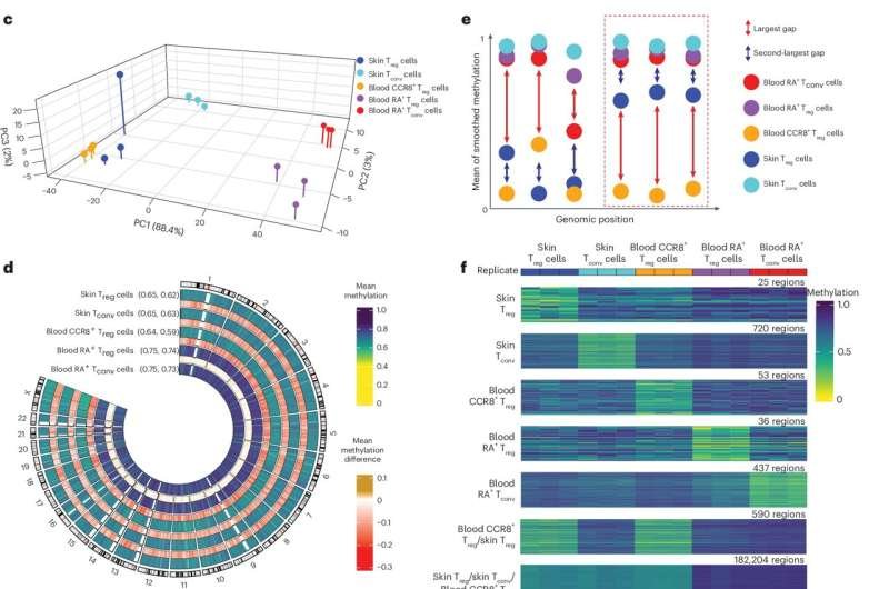
«Para nosotros era importante no solo investigar la metilación del ADN en los aproximadamente 28 millones de sitios CpG, sino también relacionar nuestros hallazgos con otros procesos de conmutación en las células Treg. De esta manera, pudimos proporcionar información completa sobre cómo se desarrolla la función específica de las células Treg tisulares», explica el Dr. Niklas Beumer, uno de los primeros autores del estudio.
«Los sitios de metilación del ADN constituyen la ‘huella genética’ de las células Treg del tejido humano y nos permiten identificar sus propiedades específicas», afirma el profesor Delacher, uno de los líderes del estudio.
Se obtuvieron nuevos conocimientos decisivos. «Con esta huella de metilación del ADN de las células Treg tisulares, pudimos identificar las células Treg tisulares circulantes en la sangre. También encontramos numerosos cambios en los llamados ‘genes saltarines’», describe el profesor Feuerer, uno de los líderes del estudio.
Los genes saltarines, también conocidos como elementos transponibles, son fragmentos de ADN que pueden, o pudieron, moverse de un lugar a otro en el ADN. Durante mucho tiempo, se asumió que estos «genes saltarines» no eran funcionales. Sin embargo, estudios recientes han demostrado que desempeñan un papel importante en el control de la actividad genética, aunque la gran mayoría ya no son móviles.
Estos resultados de investigación muestran nuevas formas y posibilidades de cómo las células Treg de los tejidos podrían usarse en la terapia de diversas enfermedades, como promover la función del tejido después de una inflamación grave o tratar trastornos autoinmunes.
Más información: Niklas Beumer et al., Los rasgos de hipometilación del ADN definen las células T reguladoras humanas en el tejido cutáneo e identifican sus contrapartes que recirculan la sangre, Nature Immunology (2025). DOI: 10.1038/s41590-025-02210-x
Leyenda de imagen principal:
La metilación del ADN separa las células T reguladoras cutáneas y las células T reguladoras CCR8 + sanguíneas de las células T
reguladoras CD45RA + sanguíneas . Crédito: Nature Immunology (2025). DOI: 10.1038/s41590-025-02210-x
Nota editorial:
Este artículo ha sido elaborado con fines divulgativos a partir de información pública y fuentes especializadas, adaptado al enfoque editorial del medio para facilitar su comprensión y contextualización.
